根据《职业学校兼职教师管理办法》(〔2023〕9号),结合我校《外(特)聘教师管理办法》,为缓解学校紧缺骨干专业教师及文化基础课教师不足问题,引进优秀教育(企业)人才以满足学校教育教学工作需要,现面向社会招聘外(特)聘教师。
一、资格条件
(一)基本条件
1.具有中华人民共和国国籍。
2.拥护《中华人民共和国宪法》,拥护中国共产党的领导,热爱社会主义,具有为人民服务的思想,遵纪守法,有良好的爱岗敬业精神。
3.身心健康,有较好的职业道德,潜心职业教育。
(二)报考岗位所需的相关学历、专业要求和相应资格条件
1.应聘专业理论课及文化基础课的教师,应具有本专业中级以上职称资格证,本科及以上学历,具有教师资格证,特别优秀的条件可适当放宽。
2.应聘专业实训课及实习指导课的教师,应具有本专业中级及以上技能等级证或属本行业领域中的技师、技术骨干、能工巧匠等,特别优秀的条件可适当放宽。
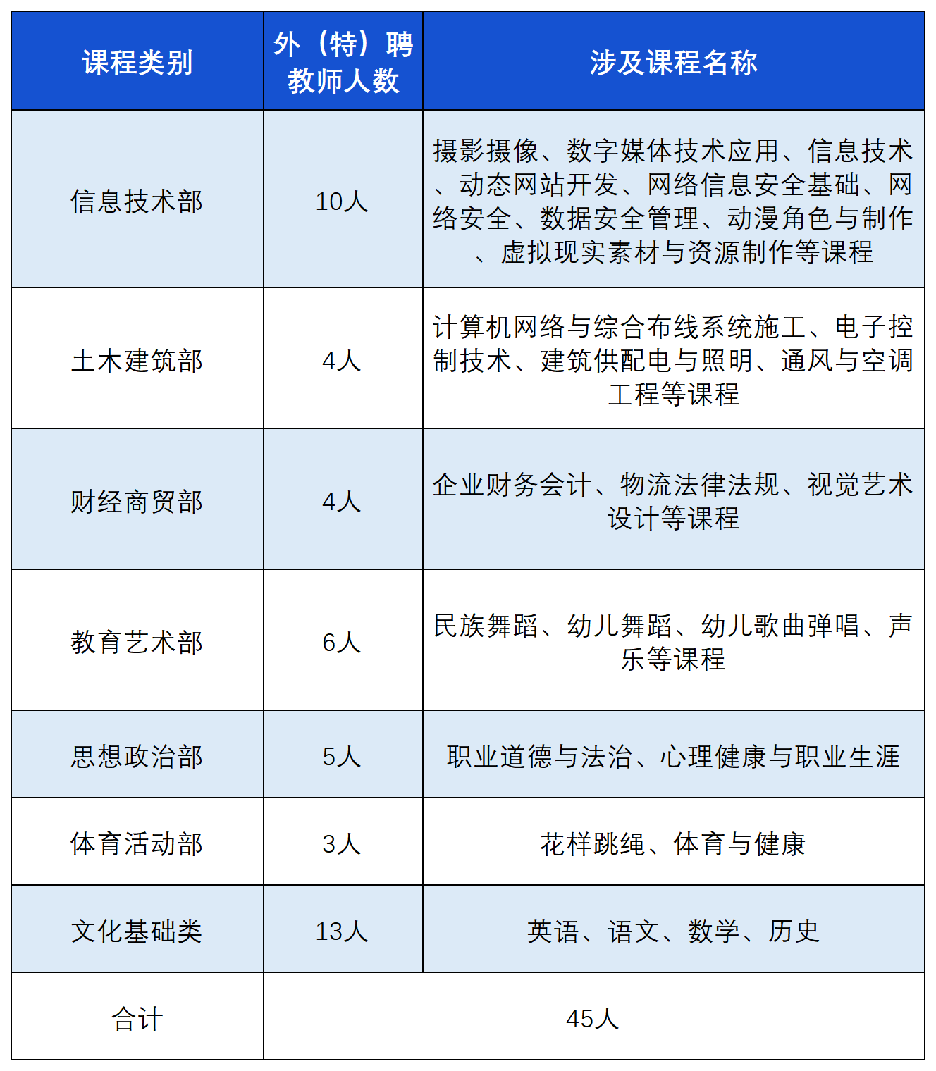
二、招聘课程类别及人数

三、报名时间
2026年1月23日-29日
报名邮箱:948973716@qq.com
报名时需提交以下资料:身份证、学历证书、职称证书或职业资格技术等级证书、教师资格证书等扫描件,打包上传至邮箱(文件名和主题都命名为专业全称+姓名+手机号码)。
四、面试和专业能力测试时间
学校另行通知。
五、联系方式
联系人:杨老师
联系电话:15885000315
地址:贵州省贵阳市清镇市将军石路6号
六、特别说明
本次招聘不收取任何费用。

